Esquemas úteis para bancada ou diversão
Vamos começar com alguns esquemas de fontes mais simples e clássicas:
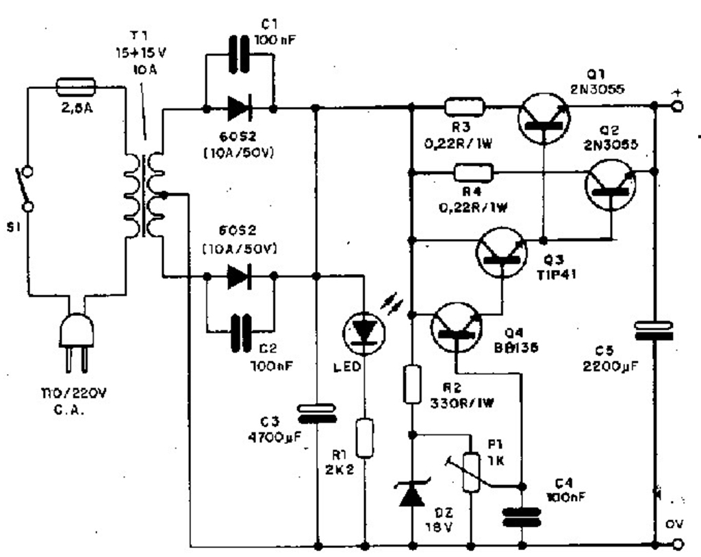
Esta fonte transistorizada, é de uma revista antiga do Prof. Newton C. Braga, fácil de montar e me serviu por muito tempo… Como quase não se usa mais transformadores, o transformador T1 e os diodos podem ser substituídos por uma fonte chaveada, por exemplo, uma fonte de notebook que fornece cerca de 18 ou 19 V por 3 A, ou ainda uma fonte tipo gaiola de 24 V x 5 A.
Os transistores devem ser montados em um bom dissipador de calor.

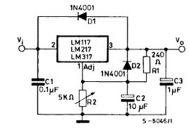
Outra fonte simples que me salvou muitas vezes foi a com o LM317. Neste diagrama, acrescentou-se alguns diodos para proteger o CI. Estes diodos previnem que capacitores na saída se descarreguem no circuito da saída do CI ou em caso de você ligar a fonte em um circuito energizado pode engano.

Também é possível adicionar um transistor de potência para aumentar a capacidade do CI que é de 1,5 A


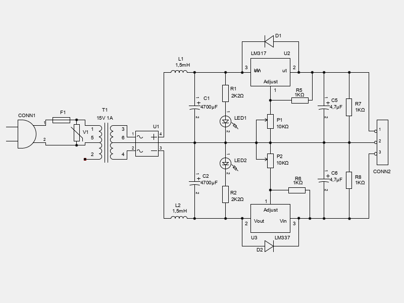
Ou ainda utilizar CI’s em paralelo para aumentar a corrente fornecida, como o circuito abaixo:

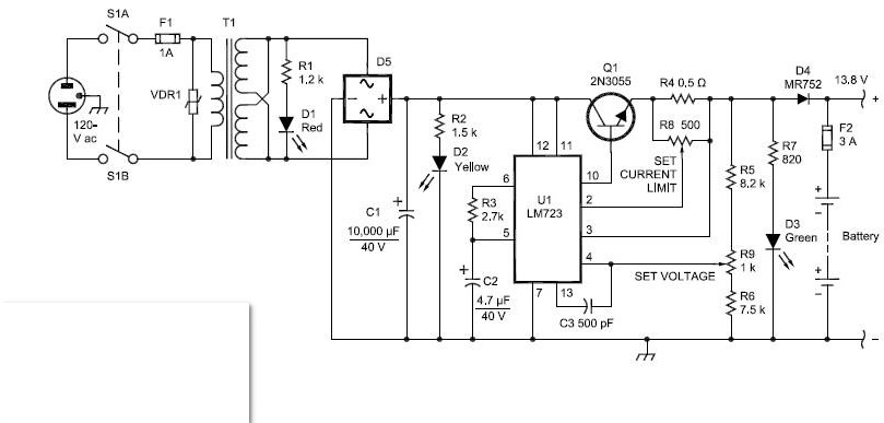
O versátil LM723

Existem diversos circuitos com este CI e a configuração básica é esta acima. Algumas variações podem limitar a tensão máxima de saída e outras, aumentar a capacidade de corrente, com transistores Darlington ou fila de transistores mais potentes. A configuração abaixo é de uma revista antiga, Elektor que usa uma fonte ‘negativa’ para alimentar o circuito de referência e assim obter o zero volt na saída. Também possui diodos para proteção de polarização invertida. o zener na alimentação (pino 12 e 11) limita a tensão máxima para proteção do circuito integrado.

Bem. Não vou encher muito de opções para não confundir, estes circuitos acima são excelentes e já foram testados. Uso até hoje sem problemas.
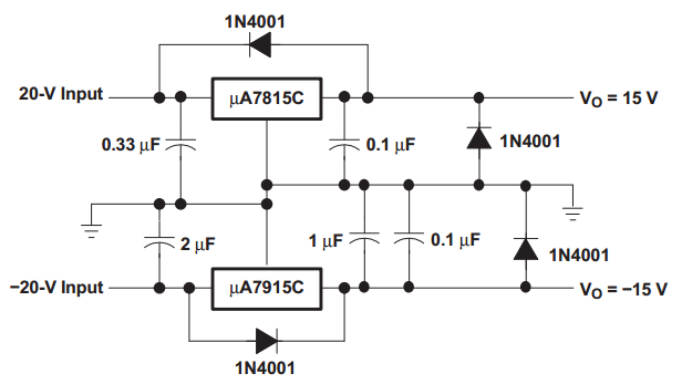
Fonte simétrica ajustável

Muitos aparelhos trabalham com fonte simétrica e uma fonte desta para a bancada pode auxiliar no teste dos circuitos de algum equipamento em que a fonte esteja inoperante ou com falhas. Note que é importante ter uma fonte fixa simétrica e regulada para outros momentos, quando for necessário mais de uma tensão e teste.

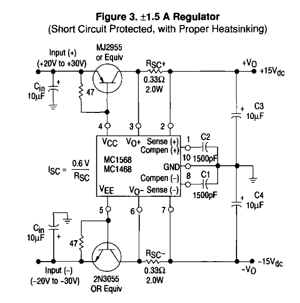
Outro esquema interessante, embora não tão comum hoje em dia é com o CI mc1468 abaixo

Os transistores de potência devem ser montados em radiadores de calor.
O resistor limitador de corrente (Rsc) é calculado dividindo-se 0,6 pela corrente máxima de saída da fonte.
Estes resistores são de fio e devem ter pelo menos 2 W de dissipação.
A tensão de entrada da fonte pode ficar entre 20 e 30 V e os capacitores de 1n5 devem ser cerâmicos.
Os eletrolíticos são para 35 V para os de entrada (de 1 uF) 25 V ou mais para os de saída.



